鸿蒙5.1及以上的有10-10,如图👇🏻,可用范围很广,据说还可以充电费

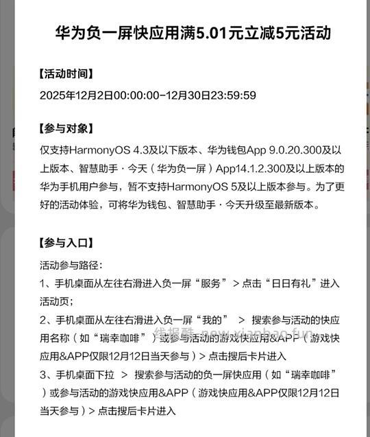
鸿蒙4.3及以下的,mt外卖-5,周五有3次,其他时间仅1次(每日名额有限)↓


刚刚15点了两杯奶茶😋
版权声明:本站作为免费线报整合平台,文章快照抓取源于网络。临时存储未经验证,本站不参与任何平台活动,请自行甄别,谨防受骗!
鸿蒙5.1及以上的有10-10,如图👇🏻,可用范围很广,据说还可以充电费

鸿蒙4.3及以下的,mt外卖-5,周五有3次,其他时间仅1次(每日名额有限)↓


刚刚15点了两杯奶茶😋
本文由系统自动重新抓取更新于2025-12-13 00:27:37
线报酷内部交流互动版块 (已有1条评论)
交流列表
给自己dd
dd
dd
dd
dd
dd
😀
dd
dd
dd
dd
d
dd
dd
dd
dd
dd
dd
dd
dd
dd
dd
dd谢谢姐妹
dd
现在支付也有-5